Basic Introduction, its impact and diagnosis for Intellectual Disability
INTELLECTUAL DISABILITY
Introduction:
Intellectual disability, previously known as Mental Retardation, is a neurodevelopmental condition characterized by significant limitations either in intellectual functioning (reasoning, problem solving) and adaptive behavior which covers as many social and practical skills. It is a lifelong condition that affects individuals from childhood and persists throughout their lives. People with intellectual disability may experience challenges in various areas, including learning, problem-solving, communication, and social skills.
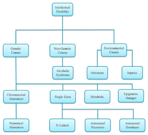
Intellectual disability is not a disease or a mental illness; it is a diverse group of conditions that result from different factors affecting brain development. These factors can be genetic, such as Down syndrome or fragile X syndrome, or they can result from prenatal or postnatal environmental factors, such as exposure to toxins or certain infections. The severity of intellectual disability can vary widely, ranging from mild to profound, and it often coexists with other physical, sensory, or mental health conditions.
What is the impact of Intellectual Disability on an individual's life?
The impact of intellectual disability on an individual's life can be significant, affecting their educational opportunities, employment prospects, social relationships, and overall quality of life. However, it is important to recognize that individuals with intellectual disability possess unique strengths, talents, and abilities. With appropriate support and accommodations, they can lead fulfilling lives, make meaningful contributions to society, and achieve personal goals.
Diagnosis of Intellectual Disability:
The diagnosis of intellectual disability involves comprehensive assessments that evaluate an individual's intellectual functioning, adaptive skills, and overall developmental progress.
Early identification and intervention are crucial for maximizing the potential of individuals with intellectual disability, as it allows for tailored support and specialized services to address their specific needs.
Society plays a vital role in promoting inclusion, acceptance, and equal opportunities for individuals with intellectual disability. Creating environments that are accessible, supportive, and inclusive fosters their participation and engagement in education, employment, and community life. By embracing diversity and recognizing the inherent worth of every individual, we can build a more inclusive and compassionate society.
In this exploration of intellectual disability, we will search deeper into its causes, diagnostic criteria, impact on individuals and families, available support services, and strategies for fostering inclusion and empowerment. By increasing our understanding and empathy, we can work towards a society that values and uplifts every individual, regardless of their cognitive abilities.

Comments
Post a Comment